GH卧式三相标准型(刹车)减速马达
GH系列卧式齿轮减速马达
语言
永磁电机和普通电机在多个方面存在区别,并且适用于不同的应用场景和行业,以下为你详细介绍:
永磁电和普通电机区别
1. 工作原理
永磁电机 :利用永磁体产生磁场,通过永磁体产生的恒定磁场与电枢电流产生的磁场相互作用,产生转矩驱动电机旋转。
普通电机 :通常基于电磁感应原理工作,如异步电动机或同步电动机(不包括使用永磁体的同步电机),通过定子绕组中的电流产生旋转磁场,该磁场在转子中感应出电流,进而产生磁场并与定子磁场相互作用,驱动转子旋转。
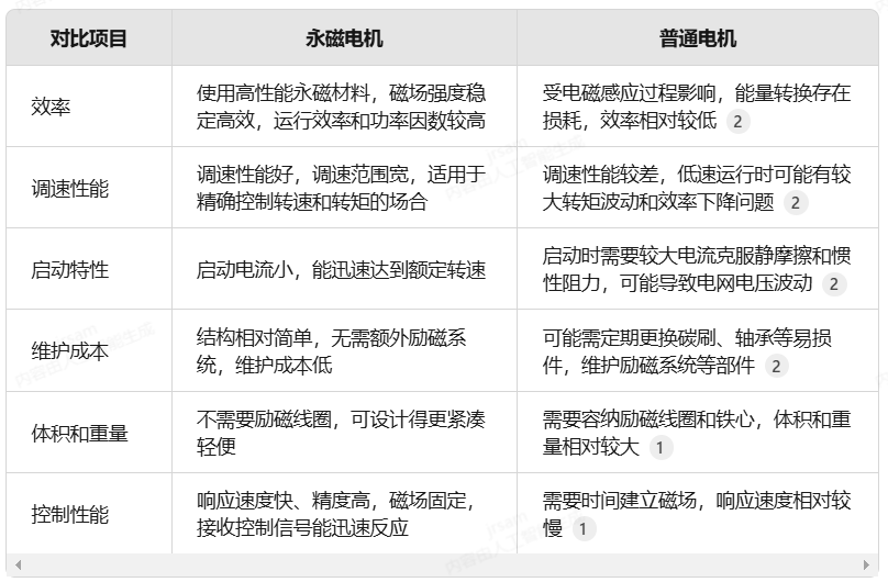
2. 性能特点

应用场景和行业
永磁电机
适用于对效率、调速性能和可靠性要求较高的场合,以及需要长时间连续运行的设备。常见应用行业和场景包括新能源汽车、风力发电、伺服控制系统等,在家用电器、工业机械等领域也有广泛应用。
普通电机
广泛应用于各种工业领域和家用电器,如水泵、风机、压缩机等设备,在对成本敏感或调速性能要求不高的场合具有竞争力,还应用于需要较大转矩或速度较慢的机器,如各种传动机构、纺织机械、起重机械等。